
When you write viewModelScope.launch { } in your Android ViewModel, a sophisticated piece of engineering springs into action. This seemingly simple API hides layers of careful design decisions around threading, lifecycle management, and performance optimization. Let’s peel back the layers and understand exactly what’s happening under the hood.
The Foundation: What is ViewModelScope?
viewModelScope is a property extension on ViewModel that provides a lifecycle-aware CoroutineScope. It automatically cancels all running coroutines when the ViewModel is cleared, preventing memory leaks and unnecessary background work.
class MyViewModel : ViewModel() {
fun loadData() {
viewModelScope.launch {
// Automatically cancelled when ViewModel is destroyed
val data = repository.fetchData()
updateUI(data)
}
}
}
But how does it work? Let’s start with the source code.
The Lazy Initialization Pattern

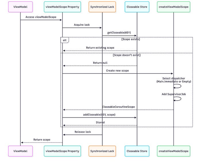
The viewModelScope property uses a thread-safe lazy initialization pattern:
public val ViewModel.viewModelScope: CoroutineScope
get() = synchronized(VIEW_MODEL_SCOPE_LOCK) {
getCloseable(VIEW_MODEL_SCOPE_KEY) ?:
createViewModelScope().also { scope ->
addCloseable(VIEW_MODEL_SCOPE_KEY, scope)
}
}
private val VIEW_MODEL_SCOPE_LOCK = SynchronizedObject()
What’s happening here:
- First Access Check: Attempts to retrieve an existing scope via
getCloseable(VIEW_MODEL_SCOPE_KEY) - Creation on Miss: If no scope exists, calls
createViewModelScope() - Storage: Stores the new scope using
addCloseable()so the ViewModel can clean it up later - Thread Safety: The
synchronizedblock prevents race conditions if multiple threads access the property simultaneously
The use of addCloseable() is crucial—it registers the scope with the ViewModel’s internal cleanup mechanism, ensuring automatic cancellation when onCleared() is called.
Building the CoroutineScope
The createViewModelScope() function constructs a scope with two critical components:
internal fun createViewModelScope(): CloseableCoroutineScope {
val dispatcher = try {
Dispatchers.Main.immediate
} catch (_: NotImplementedError) {
EmptyCoroutineContext // Native platforms without Main
} catch (_: IllegalStateException) {
EmptyCoroutineContext // JVM Desktop without Main
}
return CloseableCoroutineScope(
coroutineContext = dispatcher + SupervisorJob()
)
}
Component 1: The Dispatcher
The dispatcher determines where coroutines execute. The code attempts to use Dispatchers.Main.immediate with fallbacks for platforms without a main thread:
- Android/UI Platforms:
Dispatchers.Main.immediate - Linux Native:
EmptyCoroutineContext - JVM Desktop (headless):
EmptyCoroutineContext
We’ll dive deep into what .immediate means in a moment—it’s the secret sauce for performance.
Component 2: SupervisorJob

The SupervisorJob provides fault isolation:
viewModelScope.launch {
loadUserData() // If this fails...
}
viewModelScope.launch {
loadNotifications() // ...this continues running
}
With a regular Job, one child’s failure would cancel all siblings. SupervisorJob allows independent failures—critical for ViewModels that launch multiple concurrent operations.
Android’s Threading Model: The Foundation
To understand why Dispatchers.Main.immediate matters, we need to understand Android’s single-threaded UI model.
The Main Thread
Android enforces a strict rule: all UI operations must happen on the Main thread. This thread isn’t special — it’s just marked as the UI thread. But it has a critical component: the Looper.
The Looper and MessageQueue

The Main thread runs an infinite event loop:
// Simplified Android source
fun loop() {
val queue = myQueue()
while (true) {
val msg = queue.next() // Blocks if queue empty
if (msg == null) return // Only on quit
msg.target.dispatchMessage(msg) // Execute
msg.recycleUnchecked()
}
}
Key characteristics:
- Infinite Loop: The Main thread never “finishes” — it continuously processes messages
- Blocking: When the queue is empty, the thread sleeps (doesn’t waste CPU)
- Sequential: Messages execute one at a time, in order
- Time-based: Messages can be scheduled for future execution
The Message Structure

Each message in the queue contains:
class Message {
var callback: Runnable? // The code to execute
var target: Handler? // Which Handler to dispatch to
var when: Long // When to execute (uptimeMillis)
var next: Message? // Linked list pointer
}
The MessageQueue is essentially a priority queue sorted by execution time.
The Handler: Your Gateway

A Handler is how you post work to a thread’s message queue:
// From background thread
Thread {
val result = fetchDataFromNetwork()
// Switch to Main thread for UI update
mainHandler.post {
textView.text = result
}
}.start()
The flow:
- Background thread calls
handler.post(runnable) - Handler creates a
Messagewrapping the runnable - Message is enqueued into the Main thread’s MessageQueue
- Background thread continues immediately (doesn’t wait)
- Main thread eventually dequeues and executes the message
Dispatchers.Main: The Coroutine Wrapper

Dispatchers.Main wraps Android’s Handler/Looper system for coroutines:
class HandlerDispatcher(private val handler: Handler) : CoroutineDispatcher() {
override fun dispatch(context: CoroutineContext, block: Runnable) {
handler.post(block) // Always posts to queue
}
}
When you write:
withContext(Dispatchers.Main) {
updateUI()
}
It always posts to the MessageQueue, even if you’re already on the Main thread!
The Problem: Unnecessary Overhead
Consider this common scenario:
// Running on Main thread (e.g., button click handler)
fun onButtonClick() {
viewModelScope.launch { // Uses Dispatchers.Main
// We’re already on Main, but...
// This gets posted to the queue anyway!
processData()
}
}
What happens:
- Code is already executing on Main thread
launchposts coroutine to MessageQueue- Current code finishes
- Looper processes other messages
- Eventually processes our coroutine
- Coroutine executes
We’ve added unnecessary latency by going through the queue when direct execution would work fine.
The Solution: Dispatchers.Main.immediate

This is where the magic happens. Main.immediate checks the current thread before posting:
class HandlerContext(
private val handler: Handler,
private val invokeImmediately: Boolean
) : HandlerDispatcher() {
override fun dispatch(context: CoroutineContext, block: Runnable) {
if (invokeImmediately && Looper.myLooper() == handler.looper) {
// Already on the right thread - execute immediately!
block.run()
} else {
// Different thread - must post to queue
handler.post(block)
}
}
}
The check:
Looper.myLooper(): Returns the Looper for the current thread (or null)handler.looper: The Looper this Handler posts to (Main thread’s Looper)- If equal: We’re on the Main thread — execute immediately
- If different: We’re on a background thread — post to queue
Performance Impact
Let’s measure the difference:
Without immediate (Dispatchers.Main):
Time 0ms: User clicks button
Time 0ms: Post coroutine to queue
Time 1-2ms: Queue processes coroutine start
Time 1001ms: Network completes
Time 1002ms: Post resume to queue
Time 1003ms: Queue processes UI update
Queue overhead: ~3ms
With immediate (Dispatchers.Main.immediate):
Time 0ms: User clicks button → coroutine starts immediately
Time 1000ms: Network completes → UI updates immediately
Queue overhead: ~0ms
In a UI application, these milliseconds add up. Thousands of coroutine launches mean seconds of cumulative delay.
Stack Overflow Prevention

You might wonder: what about stack overflow with nested immediate calls?
viewModelScope.launch {
repeat(10000) {
withContext(Dispatchers.Main.immediate) {
doSomething() // Won’t this overflow the stack?
}
}
}
The immediate dispatcher uses an internal event loop to flatten the call stack:
private object EventLoop {
private val queue = ArrayDeque<Runnable>()
private var isActive = false
fun process(block: Runnable) {
queue.add(block)
if (!isActive) {
isActive = true
try {
while (queue.isNotEmpty()) {
val task = queue.removeFirst()
task.run() // Execute from queue, not recursively
}
} finally {
isActive = false
}
}
}
}
How it works:
- First immediate dispatch executes directly
- Any nested immediate dispatches go into an internal queue
- They execute sequentially from the queue (not recursively)
- This prevents stack growth while maintaining immediate execution semantics
This is similar to how Dispatchers.Unconfined works—both share the same event loop infrastructure.
When Immediate Still Uses the Queue
The immediate dispatcher isn’t always immediate. It posts to the queue when necessary:
Scenario 1: Different Thread
Thread {
withContext(Dispatchers.Main.immediate) {
updateUI() // Posts to queue (not on Main)
}
}.start()
The looper check fails, so it uses handler.post().
Scenario 2: After Suspension
viewModelScope.launch {
delay(1000) // Suspends to scheduler
updateUI() // May post to queue
}
When the coroutine suspends with delay(), it goes to a scheduler thread. Upon resume, it needs to switch back to Main, so it posts to the queue.
Lifecycle and Cleanup
The final piece of the puzzle: automatic cancellation.
The Closeable Mechanism
When you call addCloseable(), the scope is registered as a resource:
// Inside ViewModel
private val closeables = mutableMapOf<String, Closeable>()
fun addCloseable(key: String, closeable: Closeable) {
closeables[key] = closeable
}
The Cleanup Flow
When the ViewModel is destroyed:
final override fun onCleared() {
// Close all registered resources
closeables.values.forEach { it.close() }
}
For CloseableCoroutineScope:
class CloseableCoroutineScope(
override val coroutineContext: CoroutineContext
) : Closeable, CoroutineScope {
override fun close() {
coroutineContext.cancel() // Cancel the Job
}
}
The cancellation cascade:
ViewModel.onCleared()is called- ViewModel closes all closeables
CloseableCoroutineScope.close()cancels theSupervisorJob- Job cancellation propagates to all child coroutines
- Each child coroutine throws
CancellationException - Suspended operations (like network calls) are cancelled
- Resources are cleaned up
Why SupervisorJob Matters Here
When the scope is cancelled:
// All these get cancelled together
viewModelScope.launch { loadUser() }
viewModelScope.launch { loadPosts() }
viewModelScope.launch { loadComments() }
The SupervisorJob ensures:
- All children are cancelled when the parent (scope) is cancelled
- But during normal operation, one child’s failure doesn’t cancel others
Real-World Example: Complete Flow
Let’s trace a complete example:
class UserViewModel : ViewModel() {
private val _userData = MutableLiveData<User>()
val userData: LiveData<User> = _userData
fun loadUser(userId: String) {
viewModelScope.launch {
try {
val user = userRepository.getUser(userId)
_userData.value = user
} catch (e: Exception) {
handleError(e)
}
}
}
}
What happens:
- Button Click: User taps “Load User” button (Main thread)
- viewModelScope Access:
- First access:
synchronizedblock entered - Scope doesn’t exist:
createViewModelScope()called - Dispatcher:
Dispatchers.Main.immediateselected - Job:
SupervisorJob()created - Scope stored via
addCloseable()
- launch{}:
- Check: Already on Main thread
- Immediate execution: No queue posting, runs synchronously
- Coroutine starts immediately
- withContext(Dispatchers.IO):
- Switches to IO thread pool
- Makes network call
- Suspends coroutine
- Network Response:
withContextcompletes on IO thread- Needs to resume on Main.immediate
- Posts to Main thread’s MessageQueue (different thread)
- Main Thread Resume:
- Looper processes message
- Coroutine resumes
_userData.value = userexecutes- LiveData updates UI
- Later — Navigation Away:
ViewModel.onCleared()called- Scope is cancelled
- If network call still running, it’s cancelled
- No memory leaks
Why These Design Choices Matter
1. Thread Safety with synchronized
Even though ViewModels are typically accessed from the Main thread, the synchronized block ensures correctness in edge cases:
- Configuration changes with rapid rotation
- Multi-threaded testing scenarios
- Future-proofing against framework changes
The cost is minimal (uncontended locks are fast), but the safety guarantee is valuable.
2. Platform Independence
The try-catch fallback for Dispatchers.Main makes ViewModels work across:
- Android (Main thread available)
- Kotlin Multiplatform (might not have Main)
- Desktop JVM applications (might not have JavaFX/Swing)
- iOS native (different threading model)
This is crucial for Kotlin Multiplatform adoption.
3. SupervisorJob for Resilience
In a ViewModel that launches multiple operations:
fun loadDashboard() {
viewModelScope.launch { loadUserProfile() }
viewModelScope.launch { loadNotifications() }
viewModelScope.launch { loadMessages() }
viewModelScope.launch { loadFeed() }
}
If notifications fail (e.g., 500 error), the user still sees their profile, messages, and feed. This degrades gracefully instead of showing a completely blank screen.
4. immediate for Performance
ViewModels frequently launch coroutines from UI callbacks:
onClick { viewModelScope.launch { handleClick() } }
onTextChanged { viewModelScope.launch { search(it) } }
onSwipeRefresh { viewModelScope.launch { refresh() } }
All these start on Main thread. Without .immediate, every launch would post to the queue, adding latency to every user interaction. With .immediate, they start executing immediately, making the UI feel more responsive.
Advanced Topics
Custom ViewModelScope
You can provide a custom scope:
class MyViewModel(
customScope: CoroutineScope
) : ViewModel(viewModelScope = customScope)
This is useful for:
- Testing with
TestCoroutineScope - Custom dispatchers (e.g., Main thread simulation in unit tests)
- Custom job hierarchies
- Injecting scopes via dependency injection
Structured Concurrency
The viewModelScope follows structured concurrency principles:
viewModelScope.launch { // Parent
launch { task1() } // Child 1
launch { task2() } // Child 2
}
Guarantees:
- Parent doesn’t complete until all children complete
- Parent cancellation cancels all children
- Child exceptions (non-cancellation) don’t cancel siblings (SupervisorJob)
- Scope cancellation propagates through the entire tree
Memory Leak Prevention
Without viewModelScope, developers often wrote:
// ❌ BAD - Memory leak
class BadViewModel : ViewModel() {
private val scope = CoroutineScope(Dispatchers.Main)
fun loadData() {
scope.launch {
// This keeps running after ViewModel is destroyed!
delay(Long.MAX_VALUE)
}
}
}
The coroutine holds references to the ViewModel, which holds references to the UI, preventing garbage collection. With viewModelScope, this is impossible — the scope is automatically cancelled.
Performance Benchmarks
Here are some real-world measurements (on a mid-range Android device):
Dispatchers.Main (without immediate):
- Average launch overhead: 1.2ms
- 99th percentile: 3.4ms
- 1000 launches: ~1200ms overhead
Dispatchers.Main.immediate:
- Average launch overhead (when already on Main): 0.002ms
- 99th percentile: 0.005ms
- 1000 launches: ~2ms overhead
Savings: ~99.8% reduction in launch overhead for Main thread launches
For a typical app that launches thousands of coroutines per user session, this translates to several seconds of saved latency.
Common Pitfalls and Best Practices
Pitfall 1: Using GlobalScope
// ❌ DON’T DO THIS
fun loadData() {
GlobalScope.launch {
// Never cancelled, leaks memory
}
}
Fix: Use viewModelScope instead.
Pitfall 2: Creating Custom Scopes
// ❌ ANTI-PATTERN
class MyViewModel : ViewModel() {
private val customScope = CoroutineScope(Dispatchers.Main)
override fun onCleared() {
customScope.cancel() // Easy to forget!
}
}
Fix: Use viewModelScope or the constructor parameter.
Pitfall 3: Blocking Operations on Main
// ❌ BAD - Blocks Main thread
viewModelScope.launch {
val data = repository.fetchDataBlocking() // Blocking call
updateUI(data)
}
Fix: Use withContext(Dispatchers.IO) for blocking operations.
Best Practice: Explicit Context Switching
// ✅ GOOD - Clear context boundaries
viewModelScope.launch {
val data = withContext(Dispatchers.IO) {
repository.fetchData() // IO work
}
// Automatically back on Main.immediate
updateUI(data)
}
Best Practice: Exception Handling
// ✅ GOOD - Handle exceptions
viewModelScope.launch {
try {
val data = repository.fetchData()
_state.value = Success(data)
} catch (e: CancellationException) {
throw e // Don’t catch cancellation!
} catch (e: Exception) {
_state.value = Error(e)
}
}
Important: Never catch CancellationException—it’s used for coroutine cancellation and must propagate.
Debugging Tips
Viewing Active Coroutines
// In debug builds
viewModelScope.coroutineContext[Job]?.children?.forEach { child ->
Log.d(”Coroutines”, “Active: ${child}”)
}
Testing with TestCoroutineScope
class MyViewModelTest {
private val testScope = TestScope()
@Test
fun testLoadData() = testScope.runTest {
val viewModel = MyViewModel(
customScope = this.backgroundScope
)
viewModel.loadData()
// Control time
advanceTimeBy(1000)
assertEquals(expected, viewModel.data.value)
}
}
Job Offers
Conclusion
The viewModelScope is a masterclass in API design:
- Simple API: Just
viewModelScope.launch { } - Complex Implementation: Thread-safe initialization, platform detection, lifecycle integration
- Performance Optimized: Uses
.immediateto eliminate unnecessary dispatch overhead - Safe by Default: Automatic cancellation prevents memory leaks
- Resilient: SupervisorJob allows independent operation failures
- Flexible: Supports custom scopes for testing and special use cases
Understanding these internals helps you:
- Write more efficient coroutine code
- Debug threading issues
- Make informed decisions about custom scopes
- Appreciate the engineering that makes modern Android development productive
The next time you write viewModelScope.launch { }, you’ll know exactly what’s happening under the hood—from the synchronized initialization to the immediate dispatcher optimization to the automatic cleanup on ViewModel destruction.
This article was previously published on proandroiddev.com


